申请注册一级造价工程师的注重了!这两大问题应只管阻止

中欧体育

行业信息
申请注册一级造价工程师的注重了!这两大问题应只管阻止
泉源: 时间:2020/10/14


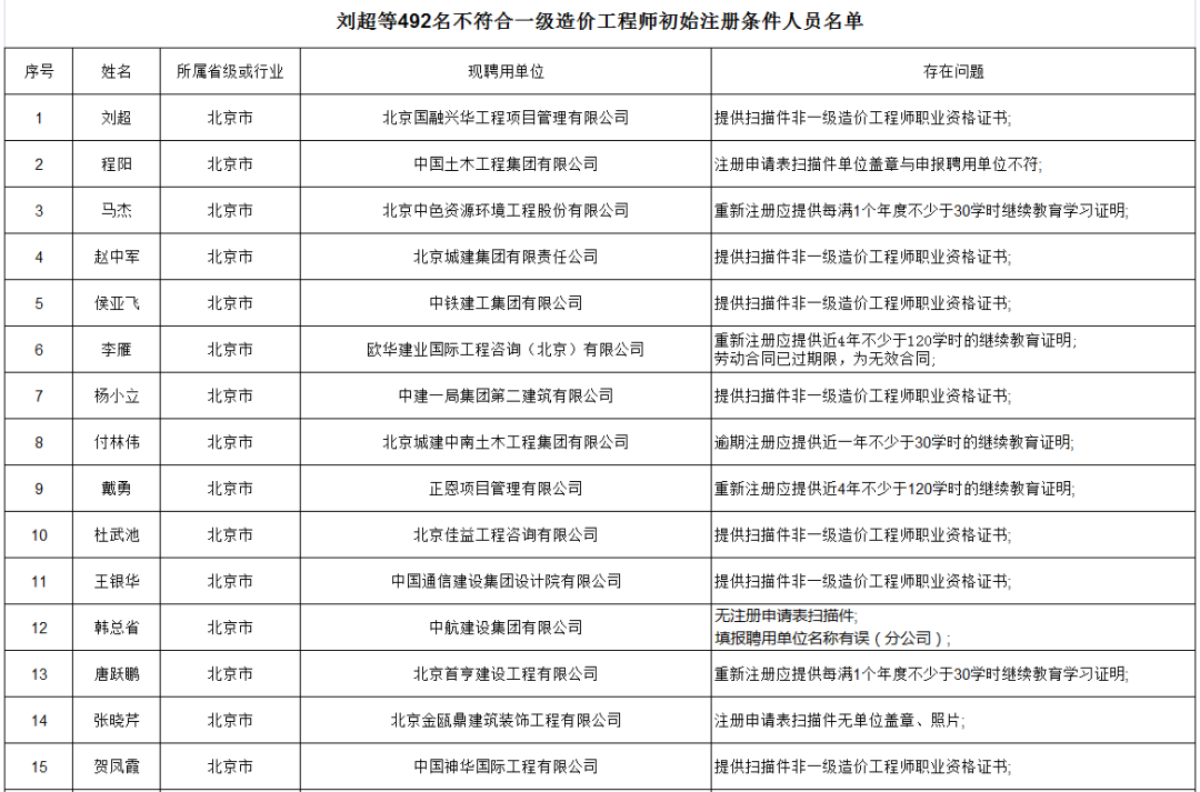
克日,住房和城乡建设部公示了2020年度第十二批一级造价工程师初始注册的审核意见 。

凭证《注册造价工程师管理步伐》的划定,经审核,1826人切合一级造价工程师初始注册条件、492人不切合一级造价工程师初始注册条件,现将名单予以公示,公示期为2020年10月9日至2020年10月21日 。

通太过析不切合条件职员的问题发明,保存“提供扫描件非一级造价工程师职业资格证书”、“重新注册应提供近4年不少于120学时的继续教育证实”这两大问题的职员较多,划分为135人和107人,占所有不切合初始注册条件人数的49.2% 。

别的,还保存着“无注册申请表扫描件”、“逾期注册职员未提供继续教育学习证实”和“填报聘用单位名称有误”等问题,导致部分职员不切合初始注册条件 。


点击图片审查不切合一级造价工程师初始注册条件职员及保存问题完整名单



点击图片审查切合一级造价工程师初始注册条件职员完整名单




网站地图